所有分类
  • 所有分类
  • 学习课堂
  • Mac软件
  • Win软件
  • 正版优惠
  • 素材模板

从今天起,这项运动可以持证上岗了!

热爱电竞的朋友们注意啦!
从今天开始
电子竞技也可以考级拿证
记者从浙江省电子竞技协会获悉
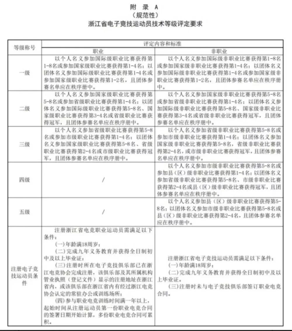
《浙江省电子竞技运动员技术等级评定规范》
团体标准经专家评审通过
已在全国团体标准信息平台上发布
4月1日起正式实施
据悉
浙江省电子竞技运动员技术等级
分为职业组非职业组
职业组为已和俱乐部签订合约的运动员
非职业组就是广大普通玩家
职业组分为三个级别
非职业组分为五个级别
每个级别对应不同等级的赛事及名次
电竞选手必须参加
已公布赛事名录中的比赛
达到对应成绩、满足相应技能水平要求
才可申请对应的
电子竞技运动员技术等级称号
普通非职业玩家
只要参加县(区)级非职业比赛
获得前八名
便可申请评定非职业五级技术等级
即最初级的电竞运动员等级称号
浙江省电竞协会常务副会长金考生介绍
该等级证书由浙江省体育局颁发
与传统运动等级证书无异
但值得注意的是
要满足注册电子竞技运动员条件
必须年满18周岁
完成九年义务教育
并获得全日制初中及以上毕业证
 
近年来
电子竞技已成为发展迅速的新兴产业
早在2003年
国家体育总局将电子竞技
列为中国第99个体育运动项目
2019年4月
人力资源和社会保障部等三部委
发布了13个新职业
其中包括“电子竞技运营师”
“电子竞技员”
这也使得本次等级评定规范应运而生
据介绍
国家体育总局信息中心主办的
NEST全国电子竞技大赛等
都是国家级的非职业选手比赛
这也意味着
非职业玩家享有和职业玩家
同等的获评一级运动员的机会
当然
考级拿证书并不是最终目的
电竞曾被打上“网瘾”标签
也曾是不少家长眼中的“洪水猛兽”
如今随着电竞行业的发展
更多人开始敞开胸怀拥抱电竞
在将于9月开赛的杭州亚运会上
电子竞技成为正式比赛项目

来源:新华社

原文链接:https://www.axuezy.com/2740.html,转载请注明出处~~~

常见问题

Mac应用程序无法打开提示不明开发者或文件损坏的处理方法

Mac电脑怎样关闭sip,苹果电脑关闭sip系统完整性教程

0
  • 在线客服
  • 升级VIP
  • 夜间模式
  • 返回顶部
没有账号?注册  忘记密码?

社交账号快速登录